八届党委第四轮巡察第一巡察组巡察农学...
李建宾院长率队参加全国涉农高校生命科...
缅甸耶津农业大学教师代表团到独播库 开展...
独播库 银龄教师董五辈教授应邀赴热作学院...
学院举办专业教育专题讲座 助力学子明晰...
党建引领耕读教育 田间地头践行初心
圆满完成作物学博士研究生论文答辩工作
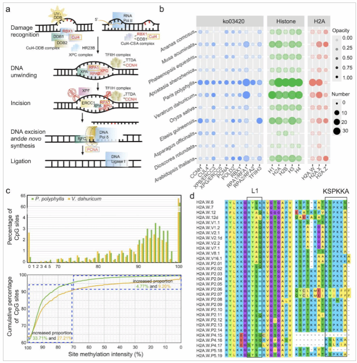
学院中药材科研团队合作解析超大基因组...
八届党委第四轮巡察第一巡察组...
李建宾院长率队参加全国涉农高...
缅甸耶津农业大学教师代表团到...
独播库 银龄教师董五辈教授应邀赴...
学院举办专业教育专题讲座 助力...
党建引领耕读教育 田间地头践行...
圆满完成作物学博士研究生论文...
学院中药材科研团队合作解析超...